Machine Cleaning System CIP Acid Alkaline Rinsing Sysytem for Juice Processing Factory

Customization: Available
After-sales Service: Video and Onsite Service Offered
Warranty: 12 Months

Product Description

Basic Specifications

Model NO.
JP-CIPM-0902
Type
Juice Processing Line
Voltage
380V
Power
Customized
Function
To Clean The System Machine
Capacity
Customized Capacity
Material
Stainless Steel 304/316
Advantages
High Cleaning Rate, Automation
HS Code
8435100000
Production
20 Sets /Year

Product Description

Definition of CIP system

Clean-In-Place (CIP) systems are automated systems used to clean the interior surfaces of food and beverage process pipes, processing vessels, tanks, spiral freezers, mixers, blenders, homogenizers, roasters and associated fittings, without disassembling the process. Thorough, repeatable in-place cleaning is critical to the quality of your product and the safety of consumers.

Compositions of CIP system

Intelligent CIP system is a central integration system including WFI tank, CIP tank, plate heat exchanger, piping filter, transfer pump, loop liquid pump, temperature controller, level controller, conduct inspection instrument, PLC touch screen, control cabinet, piping and valves.

CIP System Interior CIP System Control Unit

Technical Specifications

Parameter Details
CIP Tank Size500L - 10,000L
CIP Tank TypeAlkali tank, acid tank, hot water, clean water tank, water recycle tank
Cleaning RecyclesSingle circuit, double circuits, three circuits, four circuits
Heating MethodCoil pipes inside, plate heat exchanger, tubular heat exchanger
Full Automatic FeaturesFlow rate auto control; Temperature auto control; Level compensation; Auto alarm; Liquid concentrate compensation.
Semi-automatic ControlTemperature auto control with manual electrical operations.

Industry Applications

Several industries rely heavily on CIP, particularly those requiring optimal sanitation and hygiene throughout critical processes. These include:

  • Pharmaceutical & Biotechnology
  • Food and Beverage Processing
  • Dairy and Milk Production
  • Brewery and Beverage Industry
  • Cosmetics Manufacturing
🍎 Products We Offer Processing Lines For:

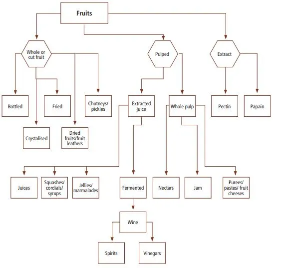
Fruit juice, syrup, pulp, puree, paste, concentrated juice, nectar, jam, jelly, marmalade, squashes, bottled fruit, dried fruit, fruit extracts, powder, vinegar, and fruit snacks.

Processing Line Overview Equipment Detail

Our Core Advantages

Comprehensive Integration Strategy

We combine machinery manufacturing, juice production expertise, and global trading experience to offer a full-chain material supply including aseptic bags, drums, and can-making solutions.

📐 Layout Design

Accurate processing line layout design according to factory size. All pipelines, cables, and connections are calculated precisely.

Layout Design Service
🛠️ Installation & Training

Engineers provide on-site commissioning and teach workers how to operate, clean, maintain, and repair all machines.

Installation Service
🔬 Formula Research

Our lab features mini processing lines for pilot production and formula research before full-scale manufacturing.

Lab Research

Experience & Expertise

With expertise dating back to 1986, we maintain a leadership position in fruit and vegetable processing technology. Having completed more than 330 whole processing lines for domestic and overseas customers, our machinery is recognized by global branding companies.

We hold independent intellectual property rights for vacuum evaporation equipment (1000L-60000L/H), large tube-in-tube sterilization equipment (saving 30% energy), and aseptic filling technology.

Company Timeline and Certificates

📢 Customization Notice

Production lines are highly customized. We can design lines with capacities from 10T to 1500T per day. To provide an accurate proposal, please clarify:

  • Estimated hourly capacity?
  • Final product type?
  • Preferred packaging type?
  • Project timeline and location?
  • Goal: Cost-oriented or Quality-driven?
Ordering Process

Frequently Asked Questions

Q1: What is the main purpose of a CIP system?
A: It is an automated system designed to clean the interior surfaces of processing equipment (tanks, pipes, etc.) without the need for disassembly, ensuring sanitation and product quality.
Q2: What materials are used in the construction of the system?
A: The systems are constructed using high-quality Stainless Steel 304 or 316, depending on the specific hygiene requirements.
Q3: Does the system support automatic chemical dosing?
A: Yes, the full-automatic types include features for auto-compensating liquid levels and liquid concentration, along with flow and temperature control.
Q4: What capacity range can you accommodate?
A: We offer customized tank sizes ranging from 500L to 10,000L and can design processing lines with a daily capacity from 10T to 1500T.
Q5: Are engineers available for overseas installation?
A: Yes, engineers are available to travel overseas for installation, commissioning, and staff training to ensure smooth production.
Q6: What heating methods are available for the CIP tanks?
A: Heating can be achieved via internal coil pipes, plate heat exchangers, or tubular heat exchangers based on your specific needs.

Related Products