Leave Drinks Production Line Leave Cooking, Filtering, Filling and Bottling Machine High-Speed Production System

Customization: Available
After-sales Service: Video and Onsite Service Offered
Warranty: 1 Year or Negotiable

Product Description

ℹ️ Basic Info.
TypePulp Processing Line
Voltage380V
PowerUp to The Capacity and Configuration
Raw MaterialTea Leave
End-Products PackageIn Tinplate Can, Bottle
Juice Yield90%
Capacity1000-6000 cans/Bottles Per Hour
MaterialStainless Steel 304/316
Production Capacity20 Sets /Year
HS Code8435100000
📋 Product Parameters
Fruit processing project overview
Capacity100kg-10t Per Hour
Raw materialFresh fruit: Aloe, mango, pineapple, tomato, berries, apple, banana, fig, papaya, pear etc.
End productJuice, puree, juice concentrate, jam, dried fruits and frozen fruit etc.
Final product brix7-12 brix (for juice), 22-36brix(puree and jam), 65-75brix (concentrate juice)
Voltage380V 50Hz/ 110V 60hz 415V 50Hz (adjustable to country standard)
Main materialSUS304 or SUS316
Warranty12 months after commissioning
🖼️ Product Showcase
Production Line

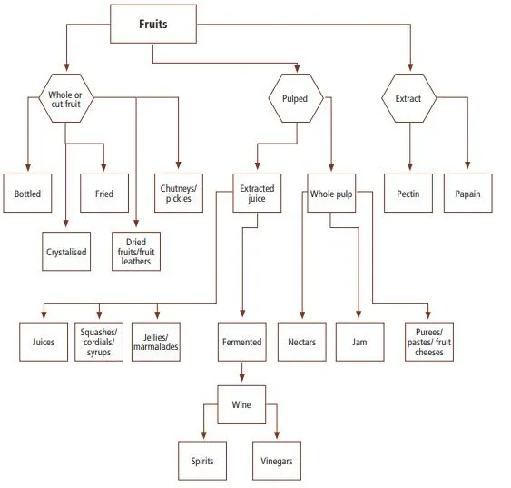
Processing Line Capabilities:

  • Fruit juice, syrup, pulp, puree, paste, concentrated juice, nectar, jam, jelly, marmalade.
  • Bottled fruit, dried fruit, fried fruits, crystallized fruit, pickled fruit.
  • Fruit extracts, fruit powder, pectin, essences, oil.
  • Fruit spirits, vinegar, etc.
Machine Gallery 1 Machine Gallery 2
⚙️ Key Machinery Descriptions
Key machines Descriptions
Bucket ElevatorSmooth bucket structure, stable running with low noise, speed adjustable.
Air Blowing & WashingSpecial surfing and bubbling design ensures thorough cleaning and minimizes fruit damage.
Crushing MachineCrush fruits into pieces for further pulping.
Pre-heaterInactivate enzyme and protect color; auto temperature control.
Belt Press ExtractorHigh extraction rate (75-85%), automatic operation, easy maintenance.
Tube in tube SterilizerItalian technology, Euro-standard, energy-saving, PLC control system.
Aseptic Filling MachineApplicable to 5L-220L bags; full auto SIP and CIP available.
🌟 Our Advantages

The Unique Supplier to Offer You:

Full-line Machines
Machine Running Experience
Factory Management Experience
Product Marketing Experience
Full-chain Material Supply
Service Value
🛠️ Value-Added Services
Layout Design Installation Formula Research
Layout Design: Accurate processing line and factory layout design based on your site dimensions.
Installation & Training: Professional engineers for on-site commissioning and worker operation training.
Pilot Production: Formula research and pilot testing available in our specialized labs.
🔄 Production Process
Process Chart 1 Process Chart 2
🏢 Company Profile

Specializing in manufacturing complete food & beverage processing lines for over 30 years. We have completed more than 330 whole processing lines for domestic and overseas customers. Our technology incorporates Italian and German standards, ensuring high performance and energy efficiency. We hold national patents for sterilization and evaporation equipment, saving up to 30% energy compared to industry standards.

Company Showcase

Kind reminder to dear customers:

Production lines are highly customized. To provide an accurate proposal, please offer:

  • Estimated capacity (Fruit processed per hour).
  • Final product type.
  • Type of packaging to be used.
  • Project timeline and location.
  • Budget or quality orientation.
Contact Icon Engineer Contact
Frequently Asked Questions
1. What is the standard capacity of the fruit processing line? The capacity ranges from 100kg to 10 tons per hour, and we can design lines handling up to 1500 tons per day depending on requirements.
2. Which raw materials can this equipment process? The system is versatile and suitable for aloe, mango, pineapple, tomato, berries, apple, banana, fig, papaya, pear, and more.
3. What kind of end products can I produce? You can produce juice, puree, concentrated juice, jam, jelly, dried fruits, frozen fruits, and even fruit spirits or vinegar.
4. Is the machinery made of food-grade materials? Yes, all main components and contact surfaces are made from high-quality Stainless Steel SUS304 or SUS316.
5. Do you provide installation and training? Yes, our engineers provide overseas installation, commissioning, and comprehensive labor training for operation and maintenance.
6. How long is the warranty period for the machinery? We offer a 12-month warranty starting from the successful commissioning of the processing line.

Related Products